首页
产品中心
交安设施系列
镀锌产品
喷塑产品
标志杆
声屏障
波形护栏配件
查看更多
查看案例
金属表层防腐处理
喷塑加工
镀锌加工
环氧锌基加工
浸塑加工
查看更多
查看案例
资讯中心
行业新闻
为奋力加快建设交通强国凝聚强大动力——交通运输行业学习贯彻习近平新时代中国特色社会主义思想主题教育走深走实
交通部:新增高速公路超过8000公里,高速公路的运行里程超过了16.8万公里,还有预计今年新增铁路新线3300公里以上,机场..
湖北今年将新建8条高速公路、4座长江大桥
甘肃道路客运“一站多点”服务便民
重庆以交通智能化缓解城市拥堵 交通变聪明 出行更轻松
查看更多
公司动态
2024年温室气体排放核算报告
2024年度社会责任报告
温室气体核查报告公示页
2024年产品碳足迹报告
河南中联交通产业发展有限公司危险废物信息公开
查看更多
热点讨论
智慧交通时代,该对交安企业重新定义了
南海海域国际搜救合作 成功搜救伯利兹籍散货船“成元丸”轮18名遇险人员
1318家企业获得全国汽车维修行业诚信企业称号
查看更多
招聘/合作
关于中联
联系我们
首页
产品中心
资讯中心
招聘/合作
关于中联
联系我们
当前位置
>
资讯中心
>
温室气体核查报告公示页
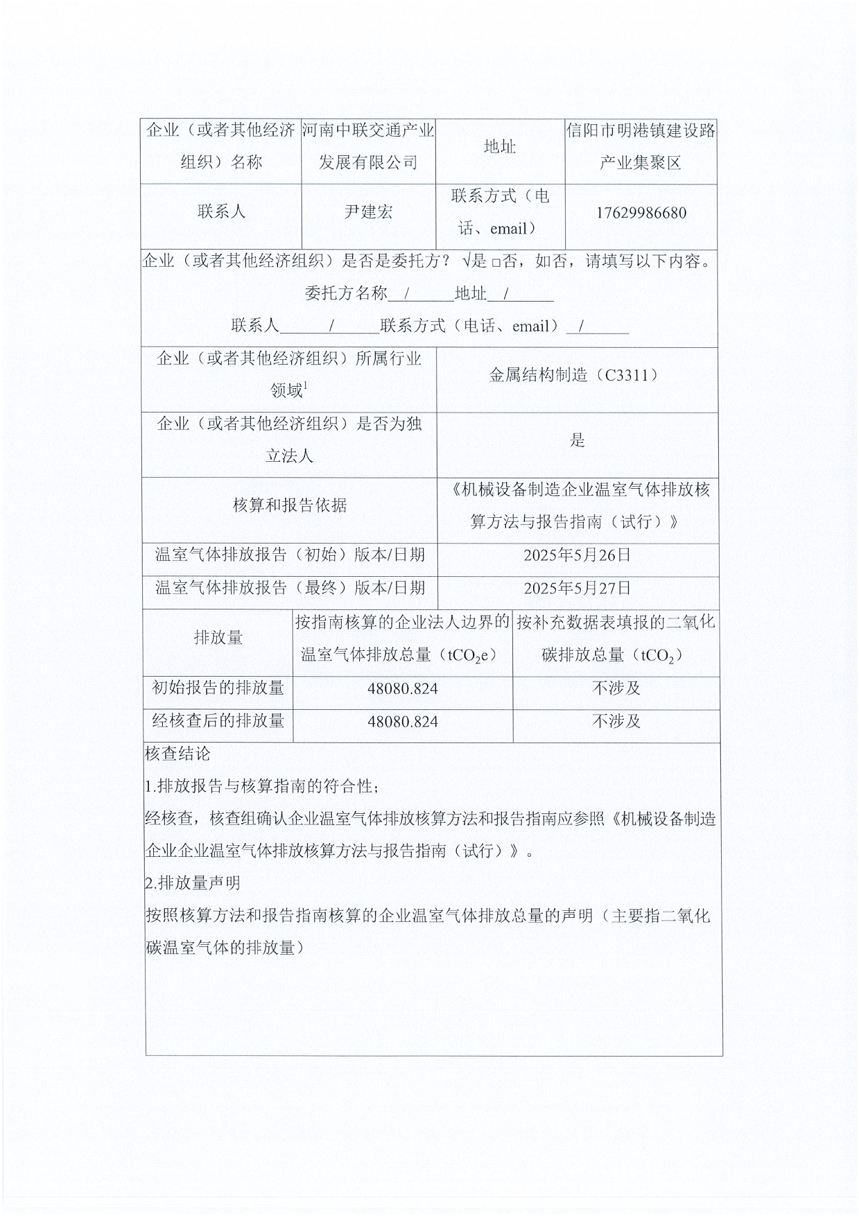
温室气体核查报告公示页
来源:
2025-06-02 15:20:26
一、企业基础信息
1、企业名称:
河南中联交通产业发展有限公司
2、统一社会信用代码:
914115005817484033
3、法定代表人:
陈兴国
4、生产地址:
河南省信阳市平桥区明港镇明港产业集聚区
_ueditor_page_break_tag_